

时间: 2025-01-22
来源: 尖锋教育
浏览量: 1773
随着今年武汉各区六年级元调的陆续公布,学校公布成绩、完成了今年的工作收尾,家长如愿拿到“成绩单”,准备填进简历里,大家都有光明的未来。
等等,成绩单里你是A,我也是A,身边怎么都是A?
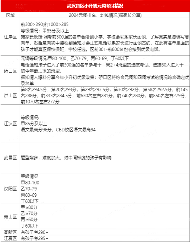
东湖高新区290分遍地,这两天区内亲手戳破泡泡:后面不再公布成绩了。硚口区只有语数,英语都是单独考,只算语数双基的成绩。其他几个片区,保持了同一份默契:硚口区、汉阳区、青山区,A等级都是80分以上;江岸区、江汉区A等级85分,大家都差不多。
硚口区:甲80-100,乙70-79.5,丙60-69.5;
汉阳区:A80-100,B70-79,C60-69,D60分以下;
江汉区:甲85-100,乙70-84,丙60-69;丁60分以下;
青山区:甲80-100,乙70-79.5,丙60-69.5,丁60以下;
洪山区:甲+90以上,甲85以上,乙+80-84,乙70-79,丙60-69,丁不及格;
东湖高新区(五六年级):A+90以上,A80-89,B+70-79,B60-69,C60以下。
江岸区:据家长分享,A等级85-100。
元调成绩出来后,明年小升初优录什么时候启动?
2024年,江岸区小升初优录退单风波历历在目;硚口区四调取消,其他区优录反复叫停。明年政策导向不会变,严打掐尖!
既然上面严打,下面学校为了抢生源,也会有自己的办法。这里有一个结论:明年武汉小升初优录,仍然很难!对于中等和非顶尖牛娃来说,可能是影响最大的!多说一句,今年江岸区全网在求英语试卷都找不到,是有原因的。
那么名初如何掐尖?各区都会拿着300强名单打电话吗?不一定,但300强大体是稳的,具体到各区操作会有区别,明年武汉各区小升初优录可能的方式:
江汉区:一初系先优录元调300强,常青系也有自己片区的成绩,或许会有小考。
武昌区:优录学校最多,政策好的情况下,武珞路等校会开放简历收集,二梯队学校也会内部推荐。元调成绩重要。
江岸区:政策不明朗,300强关注电话和班主任信息。大概率很严。做好两手准备。元调成绩为主。
汉阳区:三寄宿今年或许会更早联系区内学生,二梯队晴川、翠微也会优录。
青山区:钢实主要看游园成绩分班;其他学校或许会看元调成绩。
洪山区:优录学校少,华一初或许会有内部选拔,游园多。卓刀泉也会优录。
硚口区:十一系学校点对点筛选,同济附中可能会有2-3场优录考。
东湖高新:元调成绩不重要,主要看6月考。
明年大部分学校优录会更低调,谁掌握区内最多的资源,谁在优录中就更有优势。包括不限于元调排名、名单、机构推优、简历数量、校考等。对于家长来说,做好两手准备,才是最好的,元调成绩不再是唯一的参考标准。
最后给大家看一下2024年元调各区的划线情况:

下一篇:钟家村培优机构哪个好
最新文章

高三学生大部分都愿意选择校外一对一辅导,因为通过一对一辅导能快速提高成绩,这样才能在面临高考时考的分数更高。准备在汉口片区进行高三一对一辅导补课学生,接下来为你分享一下汉口片区高三一对一多少钱?以及汉口片区有哪些尖锋教育校区?希望对你选择有帮助。 1、汉口片区正规专业高三一对一补课多少钱? 为了能在汉口片区补课收费更合理,很多学生在选择之前,想了解一下汉口片区高三一对一多少钱?在这里补课机构不止一家,但收费相对较合理的是尖锋教育。由于尖锋教育一对一收费比较合理,加上其他补课方式收费也比较合理,不管是高三学生,还是初中学生,小学生补课,愿意把尖锋教育作为补课首选的学生很多。 2、汉口片区有哪些尖锋教育校区? 汉口片区包括区域比较多,在这个区域当中,同样尖锋教育校区数量也很多。比如在汉口片区当中的江岸区就多达三个尖锋教育校区,分别有尖锋教育天地校区,尖锋教育香港路校区,尖锋教育百...

初中阶段,很多同学反馈知识越来越难了,学习压力越来越大了,究竟怎么才能提升学习成绩呢?很多家长会为孩子报名补习班。但是,在武汉,初中补习班可谓遍地开花,武汉青年路附近初中补习哪个好呢?今天就给大家推荐一个比较靠谱的补习班——尖锋教育。 可能会有家长好奇,为什么武汉青年路附近初中补习班推荐尖锋教育呢?其实主要有以下原因: 1.师资力量强大 作为武汉较为知名的教育机构,尖锋教育的师资力量是非常强大的,这里的老师均来自名校,并且拥有丰富的教学经验。他们不仅熟悉初中各学科的知识体系,也擅长根据学生的实际情况施展个性化的教学方案,帮助学生快速掌握核心知识点,避免他们走弯路。 2.教学方法灵活 由于每个学生的学习能力和习惯不同,传统的教学模式,可能并无法满足每一位学生的学习需求。而尖锋教育采用了灵活的教学方法。老师们会根据学生的情况制定专属的学习计划,确保每一位学生都能够在适合自己的学习节...

近期,武汉各高中学校开放2026届中考招生咨询,部分学校已经开启签约!今天给大家汇总了武汉市十大名高2025年招生班型、签约、录取分数线信息、初三学生签约注意事项、2025年武汉初三各区学校签约情况汇总、以及2026年武汉各区高中元调签约预估分数,一起来看看吧!初升高签约信息差01签约与不签约的核心区别签约”是指部分优质高中为了提前锁定优秀生源,与初三学生达成的一种具有约束力的口头或书面协议。它不是官方录取程序,但具有重要的实际意义。1)签约的学生:1、核心保障:获得该高中的一项或多项“优惠承诺”。最常见的是 “过线即进重点班”(如达到该校国际部线或指令线,保证进入最好的班型,如竞赛班、创新班等)。少数顶尖学生可能得“达到普高线即录取”的承诺。2、录取风险降低:中考后,如果分数达到约定的标准,学校必须兑现承诺,避免了因临场发挥、志愿填报失误而错失重点班的风险3、心理优势:提前吃下“定心丸”,减轻中考压力,可以更专注于冲刺...

高考前愿意选择补课机构学生很多,都认为通过补课能助力高考,才能考进自己认可好大学。如果你在班级数学成绩不好,想选择在武昌区补课,接下来为你分享一下武昌区高考数学辅导班哪家好?以及高考数学补课能选一对一吗?希望对你选择补课机构有帮助。 1、在武昌区哪家高考数学辅导班好? 为了能选择一家正规专业辅导机构,通过补课快速提高自己数学成绩,很多面临即将到来高考学生,都想了解一下武昌区高考数学辅导班哪家好?在这里发展每家补课机构都实力比较强,但通过对比,尖锋教育相对更值得选择。目前在这个区域发展的有尖锋教育2个校区,分别是尖锋教育中南校区,尖锋教育积玉桥校区。这2个校区不但所在区域交通便利,每个校区都学习环境比较好,老师也比较专业,能根据学生在校成绩和个性制定补课方案,能让选择学生通过补课,能在高考时数学成绩考分更高。 2、高考数学辅导补课可以选一对一吗? 高考前数学补课目的就是为了在考试...

高中学生要想在即将到来高考考出高分,进入自己认可大学,选择一对一辅导补课就能成绩提高很快。如果你正准备在武汉汉阳区进行一对一高中辅导补课,但不知道哪家更好,接下来带你了解一下汉阳区高中一对一辅导哪一家好?以及学生为什么愿意在尖锋教育补课。 1、汉阳区专业正规高中一对一辅导哪一家好? 很多准备在汉阳区进行高中一对一辅导补课学生,在选择前都会先了解一下汉阳区高中一对一辅导哪一家好?能在汉阳区发展补课机构都相对实力很强,但要说哪家好,也属于选择比较多的一家,尖锋教育就属于值得选择正规辅导机构。目前在汉阳区对应尖锋教育校区,不管是老师教学能力,还是学习环境,都可以让选择学生认可度很高。 2、学生为什么愿意在尖锋教育补课? 很多学生之所以愿意在尖锋教育补课,主要看中的是尖锋教育属于成立时间比较早的一家正规辅导机构,不但在武汉汉阳区有尖锋教育校区,在武汉其他区域同样也有多个尖锋教育校区供...

初三学生由于即将面临中考,这时学生对自己在校成绩看得很重,认为只有平时成绩好,才能在中考时考的分数更高。如果你想在江汉区进行一对一中考补习提高成绩,但不知哪家好?接下来为你分享一下江汉区中考一对一补习哪家好?以及初三学生愿意选一对一补课吗?希望对你选择补课机构和补课方法有帮助。 1、江汉区专业正规中考一对一补习哪家好? 想在江汉区选择中考一对一补习提高成绩学生,都想选择一家正规专业补课机构,这样才能达到补课效果好。根据当前在江汉区发展补课机构对比,要说江汉区中考一对一补习哪家好?不管是排名,还是口碑,综合实力,尖锋教育属于比较有实力的一家。目前在该区域有尖锋教育校区供学生选择,尖锋教育校区不但能提供很好补课环境,老师也比较专业,并且有不同补课方式供学生自由选择。 2、初三学生愿意选一对一补课吗? 很多初三学生愿意选择补课,主要是想通过补课,能让自己在中考时考的分数更高,所以很...
在线咨询
电话咨询
17771439616