

时间: 2023-11-07
来源: 尖锋教育
浏览量: 1773
今年小升初可谓是经历了各种变化,上岸不容易,那么2024年小升初家长们心中是不是有很多升学疑问:小升初摇号可以摇几次?摇号能不能签约对口火班?对口初中不好如何规划?如何通过元调优录?下面一一为家长们解答。
一、小升初摇号可以摇几次?
2023年小升初摇号分为区内摇号、和全市摇号。
1.区内摇号
区内摇号是原公参民学校转公后,也还是面向区内招生,区内有意向的家长可以给孩子报名参加摇号;
代表学校:二中广雅、七一华源、汉阳三寄、武珞路实验…
摇号时间(2023年):2023年6月30日
摇号结果:见下方2023武汉原公参民学校摇号统计
2.全市摇号
全市摇号是纯民办学校,面向全市招生,武汉市学籍的孩子都可以报名参加摇号;
代表学校:经开外校、外校美加、华宜寄、光谷未来…
摇号时间(2023年):2023年7月15日
摇号结果:见下方2023武汉民办学校摇号统计
3.其他摇号情况
部分区的学校按照“多校划片”的政策招生,也就是一所初中全向几个小学的学生进行招生,当报名人数大于计划招生人数的时候,就在报名的学生里面摇号录取,那么这个小学的家长就相当于有3次摇号的机会了。这种情况比较少,只有硚口区的部分学校是这样的招生方式。
此外如有想外冲的家长,也可以单独报名外初机考,外初也是面向全市招生,如果当年外初机考资格需要摇号获取,这个摇号也与上面的摇号不冲突。
整体上来说,对于家长而言摇号次数变多也意味着选择的机会变多,是一件好事。学生能参加几次摇号,取决于区内的教育资源,看看区内有没有原公参民学校,有没有多校划片招生的学校,如果没有那么就只能参加全市的民办初中摇号,为了方便大家理解,总结如下:
①摇1次=纯民办摇号;
代表区:东湖高新区、洪山区、经开区
②摇2次=原公参民摇号+纯民办摇号;
代表区:江岸区、武昌区、汉阳区、硚口区、青山区、江汉区
③摇3次=多校划片学校摇号+原公参民摇号+纯民办摇号;
代表区:硚口区;
注:了解哪些是原公参民学校可以见文末《原公参民学校摇号表》
二、摇号能不能签约对口火班
对于这个问题,一名初招办老师回复:其实学校是不知道你是否参加了摇号报名,任何学校都不知道,所以大家可以放心大胆的参加摇号。
三、对口初中不好应该这样规划
很多家长都会面临小升初对口初中不好这个问题,想让孩子接触到优质的教育资源,又怕摇号掉了功亏一篑,下面为大家总结了五条出路,供家长们参考:
1、关注区内优质公办学校的自主招生
2、选择中签率较高的民办中学
3、冲刺外校
4、走国际路线,观望国际学校
5、就读对口火班,初中额外再补
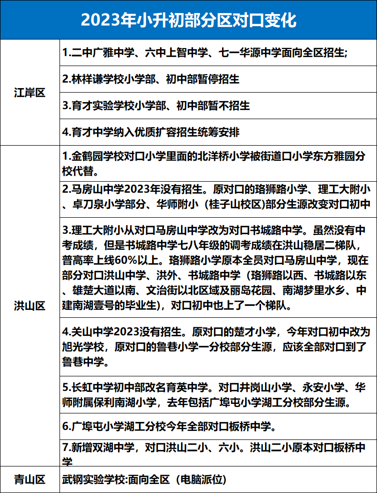
四、2023年小升初部分区对口变化
五、2023年小升初摇号数据统计


六、名初优录的重要参考指标
对于小升初学生而言,元调考试自是名初优录的重要参考指标。
除此之外,针对各初中的不同特色和班型,还有这些方面也会做参考。
考试成绩上,期中考,元调,包括下学期的期中考(有些区叫四调),5/6年级素质报告测,甚至是平时的作业本,部分初中也会参考。
荣誉奖证上,市级“三优”(指的是全市普通中小学市级优秀学生、优秀学生干部、先进班集体。),楚才,杯赛,艺术小人才等含金量高的正规比赛,学校也十分认可。
此外,部分初中设有名校实验班。进班的参考依据有这4点:
1、校内荣誉(区三好、市三好、优秀班干部、三星红领巾奖章等)
2、各种校外证书,奥赛、英语证书,作文获奖证书/各种音体美十级,都可以作为锦上添花的“花”
3、校内成绩,成绩好可以在区内调考脱颖而出,或者初中来对口小学选拔生源可以选中。
4、小升初暗考,这条路很难,基本靠奥数来区分,奥数好就能进。(其实很多学校考试都对奥数要求比较高,强烈建议好好学奥数)
说到底,学习的过程从来就不是轻松与快乐的,快乐的是付出努力与汗水之后的收获。所以,要想上名初火班,每个学期咱们都要脚踏实地。对于即将六年级的孩子,小升初元调就是进入优质初中的“敲门砖”。
下一篇:武汉东西湖区培优机构哪家好?
最新文章

高三学生大部分都愿意选择校外一对一辅导,因为通过一对一辅导能快速提高成绩,这样才能在面临高考时考的分数更高。准备在汉口片区进行高三一对一辅导补课学生,接下来为你分享一下汉口片区高三一对一多少钱?以及汉口片区有哪些尖锋教育校区?希望对你选择有帮助。 1、汉口片区正规专业高三一对一补课多少钱? 为了能在汉口片区补课收费更合理,很多学生在选择之前,想了解一下汉口片区高三一对一多少钱?在这里补课机构不止一家,但收费相对较合理的是尖锋教育。由于尖锋教育一对一收费比较合理,加上其他补课方式收费也比较合理,不管是高三学生,还是初中学生,小学生补课,愿意把尖锋教育作为补课首选的学生很多。 2、汉口片区有哪些尖锋教育校区? 汉口片区包括区域比较多,在这个区域当中,同样尖锋教育校区数量也很多。比如在汉口片区当中的江岸区就多达三个尖锋教育校区,分别有尖锋教育天地校区,尖锋教育香港路校区,尖锋教育百...

初中阶段,很多同学反馈知识越来越难了,学习压力越来越大了,究竟怎么才能提升学习成绩呢?很多家长会为孩子报名补习班。但是,在武汉,初中补习班可谓遍地开花,武汉青年路附近初中补习哪个好呢?今天就给大家推荐一个比较靠谱的补习班——尖锋教育。 可能会有家长好奇,为什么武汉青年路附近初中补习班推荐尖锋教育呢?其实主要有以下原因: 1.师资力量强大 作为武汉较为知名的教育机构,尖锋教育的师资力量是非常强大的,这里的老师均来自名校,并且拥有丰富的教学经验。他们不仅熟悉初中各学科的知识体系,也擅长根据学生的实际情况施展个性化的教学方案,帮助学生快速掌握核心知识点,避免他们走弯路。 2.教学方法灵活 由于每个学生的学习能力和习惯不同,传统的教学模式,可能并无法满足每一位学生的学习需求。而尖锋教育采用了灵活的教学方法。老师们会根据学生的情况制定专属的学习计划,确保每一位学生都能够在适合自己的学习节...

近期,武汉各高中学校开放2026届中考招生咨询,部分学校已经开启签约!今天给大家汇总了武汉市十大名高2025年招生班型、签约、录取分数线信息、初三学生签约注意事项、2025年武汉初三各区学校签约情况汇总、以及2026年武汉各区高中元调签约预估分数,一起来看看吧!初升高签约信息差01签约与不签约的核心区别签约”是指部分优质高中为了提前锁定优秀生源,与初三学生达成的一种具有约束力的口头或书面协议。它不是官方录取程序,但具有重要的实际意义。1)签约的学生:1、核心保障:获得该高中的一项或多项“优惠承诺”。最常见的是 “过线即进重点班”(如达到该校国际部线或指令线,保证进入最好的班型,如竞赛班、创新班等)。少数顶尖学生可能得“达到普高线即录取”的承诺。2、录取风险降低:中考后,如果分数达到约定的标准,学校必须兑现承诺,避免了因临场发挥、志愿填报失误而错失重点班的风险3、心理优势:提前吃下“定心丸”,减轻中考压力,可以更专注于冲刺...

高考前愿意选择补课机构学生很多,都认为通过补课能助力高考,才能考进自己认可好大学。如果你在班级数学成绩不好,想选择在武昌区补课,接下来为你分享一下武昌区高考数学辅导班哪家好?以及高考数学补课能选一对一吗?希望对你选择补课机构有帮助。 1、在武昌区哪家高考数学辅导班好? 为了能选择一家正规专业辅导机构,通过补课快速提高自己数学成绩,很多面临即将到来高考学生,都想了解一下武昌区高考数学辅导班哪家好?在这里发展每家补课机构都实力比较强,但通过对比,尖锋教育相对更值得选择。目前在这个区域发展的有尖锋教育2个校区,分别是尖锋教育中南校区,尖锋教育积玉桥校区。这2个校区不但所在区域交通便利,每个校区都学习环境比较好,老师也比较专业,能根据学生在校成绩和个性制定补课方案,能让选择学生通过补课,能在高考时数学成绩考分更高。 2、高考数学辅导补课可以选一对一吗? 高考前数学补课目的就是为了在考试...

高中学生要想在即将到来高考考出高分,进入自己认可大学,选择一对一辅导补课就能成绩提高很快。如果你正准备在武汉汉阳区进行一对一高中辅导补课,但不知道哪家更好,接下来带你了解一下汉阳区高中一对一辅导哪一家好?以及学生为什么愿意在尖锋教育补课。 1、汉阳区专业正规高中一对一辅导哪一家好? 很多准备在汉阳区进行高中一对一辅导补课学生,在选择前都会先了解一下汉阳区高中一对一辅导哪一家好?能在汉阳区发展补课机构都相对实力很强,但要说哪家好,也属于选择比较多的一家,尖锋教育就属于值得选择正规辅导机构。目前在汉阳区对应尖锋教育校区,不管是老师教学能力,还是学习环境,都可以让选择学生认可度很高。 2、学生为什么愿意在尖锋教育补课? 很多学生之所以愿意在尖锋教育补课,主要看中的是尖锋教育属于成立时间比较早的一家正规辅导机构,不但在武汉汉阳区有尖锋教育校区,在武汉其他区域同样也有多个尖锋教育校区供...

初三学生由于即将面临中考,这时学生对自己在校成绩看得很重,认为只有平时成绩好,才能在中考时考的分数更高。如果你想在江汉区进行一对一中考补习提高成绩,但不知哪家好?接下来为你分享一下江汉区中考一对一补习哪家好?以及初三学生愿意选一对一补课吗?希望对你选择补课机构和补课方法有帮助。 1、江汉区专业正规中考一对一补习哪家好? 想在江汉区选择中考一对一补习提高成绩学生,都想选择一家正规专业补课机构,这样才能达到补课效果好。根据当前在江汉区发展补课机构对比,要说江汉区中考一对一补习哪家好?不管是排名,还是口碑,综合实力,尖锋教育属于比较有实力的一家。目前在该区域有尖锋教育校区供学生选择,尖锋教育校区不但能提供很好补课环境,老师也比较专业,并且有不同补课方式供学生自由选择。 2、初三学生愿意选一对一补课吗? 很多初三学生愿意选择补课,主要是想通过补课,能让自己在中考时考的分数更高,所以很...
在线咨询
电话咨询
17771439616